AG百家乐
简体
|
繁体
广东药品监管
关注 · 微信订阅号
广东药品监管
关注 · 手机版
开启无障碍
|
开启长者助手
AG百家乐
新闻动态
AG百家乐
AG百家乐娱乐
专题专栏
公众参与
科普宣传
当前位置:
AG百家乐
>
AG百家乐娱乐
>
业务流程说明
>
药品
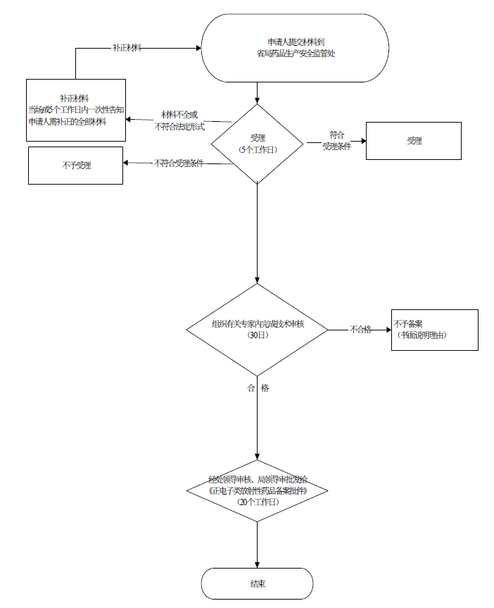
正电子类放射性药品备案权责运行流程图
发布时间:
2017-09-05 21:03:03
来源:
AG百家乐
浏览次数:
309
【字体:
大
中
小
】
打印
附件:
分享到:
分享
分享文章到
微信好友
新浪微博
QQ空间
QQ好友
取消
返回顶部
打印页面
关闭本页
扫一扫在手机打开当前页
回到
顶部